符合评估审查要求的国家或地区
输华肉类产品名单
4日,海关发布了1个国家的准入更新:
现将以上涉及国家的准入信息整理更新如下:
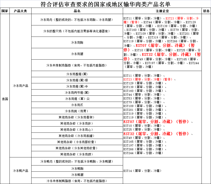
泰国 Thailand
(点击表格 ↑ 查看大图)
⬆泰国注册编号为EST07、EST32的禽肉企业,自主暂停自2021年6月2日起启运的肉类产品对华出口。
1. 表格中红色加粗加大文字为本次变更内容。
2. 如有咨询或需要,请联系捷嘉客服。
3. 准入变更详情可点击[查看原文]了解更多。