
★ 目录 ★
01 | 巴西8月14日开始重新对中国出口鸡肉;中美洲巴拿马市场对巴西家禽和猪肉开放 |
02 | 农民日报:近期猪价总体偏强运行 |
03 | 2024年7月16日至31日详细进口肉类情况 |
04 | 重磅!人民币,大消息→ |
05 | 俄罗斯首次进入中国前五大猪肉供应国之列 |
06 | 秘鲁希望与中国加强合作 促进农业发展 |
巴西8月14日开始重新对中国
出口鸡肉;中美洲巴拿马市场
对巴西家禽和猪肉开放
2024年 8 月 14 日 - 巴西农业和畜牧部宣布正式宣布恢复对中国的鸡肉出口,巴西动物蛋白协会 (ABPA) 在圣保罗庆祝了这一收获。目前只有来自南里奥格兰德州的鸡肉继续暂停出口。
巴西动物蛋白协会ABPA对于巴西农业和畜牧部在确定处理整个事件的速度和透明度方面给予高度认可;同时感谢巴西农业部卡洛斯·法瓦罗部长,国防安全副部长卡洛斯·古拉特和国际关系副部长罗伯托·佩罗萨及他们团队在此次事件中的领导和协作。还值得强调的是巴西大使馆,特别是农业专员在向中国海关总署提供技术资料和沟通方面的积极付出。此外,对于中国海关总署给予巴西的开放也表示感谢。
与此同时,巴西动物蛋白协会ABPA 将继续支持巴西政府推进与中国海关的沟通,以尽快恢复南里奥格兰德州的鸡肉出口。中国是巴西鸡肉出口的主要目的地。根据ABPA统计:今年1月至7月,中国从巴西进口鸡肉33.72万吨。7月单月进口6.1万吨鸡肉。
巴拿马对巴西家禽和猪肉开放扩大了巴西在中美洲的机会
2024年 8 月 19 日 - 巴西动物蛋白协会 (ABPA) 庆祝巴西农业和畜牧部宣布巴拿马对巴西禽肉和猪肉开放。
巴拿马食品局(相当于巴西农业部的政府机构)根据巴西政府提出的部门请求,在 2023年转发给中美洲国家当局,要求开放猪肉市场和家禽产品。
巴拿马拥有 440 万居民和大量游客,是拉丁美洲人均鸡肉消费量最高的国家之一——根据拉丁美洲研究所 (ILP) 的数据:2023 年人均鸡肉消费量约为 54 公斤。根据联合国粮农组织统计数据库:巴拿马人均猪肉消费量为 12.6 公斤——巴拿马是一个对肉类产品有巨大需求的市场。
据美国农业部 (USDA) 统计,2023 年巴拿马进口了 15,500 吨鸡肉(几乎全部来自美国和加拿大)和 17,000 吨猪肉(也主要来自北美)。
从这个意义上说,市场的开放为巴拿马人提供了多样化的选择机会,补充了当地的蛋白质生产——根据 ILP 的数据,巴拿马 2023 年生产了 21.84 万吨鸡肉。
巴西动物蛋白协会ABPA会长Ricardo评价说“就像和其他国家的贸易一样,巴西出口的肉类产品与当地生产互补,并为巴拿马当地的加工企业和供应商提供更多产品。 这是巴西农业部部长卡洛斯·法瓦罗部长及其团队取得的又一国际市场上的进步,为巴西家禽和养猪业创造了更多出口机会和合作伙伴关系”。
来源: 巴西动物蛋白 ABPA
发布时间:2024年8月23日 11点31分
农民日报:近期猪价总体偏强运行
今年5月,生猪养殖行业在持续将近一年半的亏损期后迎来盈利并持续至今,近期猪价总体偏强运行。据农业农村部监测,8月第3周全国生猪平均价格20.92元/公斤,比前一周上涨3.5%,同比上涨21.6%。
那么,现在的生猪市场的供应情况如何?此前亏损严重的养殖企业情况怎么样了?猪肉后市供应是否充足?为回答这些问题,记者采访了农业农村部畜牧兽医局相关负责人。
据该负责人介绍,目前生猪市场供应缩量,猪价偏强运行。在市场调节和产能调控的共同作用下,7月份全国能繁母猪存栏量4041万头,同比下降5.4%,相当于3900万头正常保有量的103.6%,处于产能调控绿色合理区域(正常保有量的92%—105%)。
随着产能调控效果逐步显现,加上强降雨天气等因素使部分生猪出栏及调运受阻,近期生猪上市数量减少。据监测,7月份全国生猪出栏量环比下降3.4%,同比下降5.2%;平均价格每公斤18.65元,环比涨2.8%,同比涨30.0%。养殖场户看好开学和中秋国庆消费利好,认为猪价还有上涨空间,压栏和二次育肥现象有所增多,当期出栏肥猪量减少,推动近日猪价震荡走高。据业内专家分析,随着前期压栏肥猪陆续出栏,后市猪价上涨势头可能减缓。
2023年初至今年4月份,猪价长期低迷,生猪养殖陷入亏损。2023年全年出栏生猪头均亏损76元,今年1—4月份头均亏损80元。随着猪价回升,今年5月份生猪养殖扭亏为盈,5、6、7月分别头均盈利37元、343元、409元。
在前期亏损严重的时段,多家头部企业资产负债率一度超过70%的警戒线,个别企业甚至出现了资不抵债的情况。目前生猪养殖收益大幅改善,企业现金流得到补充,头部企业经营状况普遍好转,资金压力明显改善,行业性金融风险逐步化解。
对于后市猪肉供应情况,该负责人表示,目前养殖场户增养补栏积极,猪肉后市供应有保障。今年生猪存栏量一直低于去年同期水平,但6月份以来新生仔猪和中大猪数量逐月增加,与未来半年需求增加保持趋势一致。从中大猪看,7月份存栏量同比下降7.2%,环比增长1.0%,连续2个月环比增长。按2—3个月上市节奏,正好满足中秋、国庆消费旺季需求。从新生仔猪看,今年2—7月份出生数量同比降6.8%,但最近2个月已连续回升,6月份环比增3.5%,7月份环比增1.8%。按6个月育肥周期计算,正好对应元旦春节消费旺季。
随着立秋后北方天气转凉,猪肉消费将持续增加,尤其是对大肥猪的需求开始释放。养殖场户认为在这种情况下“大猪多养一天就多赚一天的钱”,促使压栏和二次育肥现象有所增加,虽然当前出栏有所减少,但这也会造成后市出栏生猪体重增大,增加中秋、国庆消费旺季猪肉市场供应。
该负责人表示,下一步,农业农村部将继续加强监测预警,引导养殖场户保持合理生产节奏,顺时顺势出栏,不搞盲目压栏和二次育肥,避免造成价格急涨转急跌。督促落实生猪稳产保供省负总责要求,把住能繁母猪这个“总开关”,保持生猪产能处于合理水平,避免明年春节后消费淡季出现产能过剩、猪价大幅下跌的问题。继续抓好非洲猪瘟常态化防控,做好暴雨洪涝等灾后防疫和因灾死亡畜禽无害化处理,抓紧部署秋防工作,强化检疫监督,推动生猪生产、调运、屠宰全链条协同发展。
来源:农民日报·中国农网
发布时间:2024年8月23日 14点45分
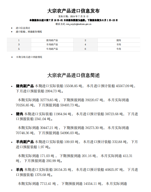
2024年7月16日至31日
详细进口肉类情况







来源:中华人民共和国商务部
发布时间:2024年8月6日 16点35分
重磅!人民币,大消息→
8月22日,环球银行金融电信协会(Swift)发布的数据显示,2024年7月,在基于金额统计的全球支付货币排名中,人民币保持全球第四大最活跃货币的位置,占比4.74%。与2024年6月相比,人民币支付金额总体增加了13.37%,同时所有货币支付金额总体增加了10.29%。2024年7月,以欧元区以外的国际支付作为统计口径,人民币位列第五,占比3.32%。
记者注意到,这是连续第9个月人民币保持全球第四大最活跃货币的位置。
数据还显示,7月份,在主要货币的支付金额排名中,美元、欧元、英镑分别以47.81%、22.47%、7.00%的占比位居前三位。

与此同时,7月份,人民币在跨境贸易金融业务中的份额达到6%,超过欧元的5.83%,仅次于美元。

另外,人民币的“朋友圈”也在扩大。
8月19日,中国人民银行与越南国家银行(越南央行)签署了《中国人民银行与越南国家银行合作谅解备忘录》,进一步促进双方在本币结算、本币互换及跨境支付互联互通等领域的合作。
5月21日,中国人民银行与泰国银行签署《关于促进双边本币交易合作框架的谅解备忘录》。
中国人民银行近日发布的2024年第二季度中国货币政策执行报告显示,稳步推进双边本币互换,优化本币互换框架,发挥互换对支持离岸人民币市场发展和促进贸易投资便利化的作用。以周边及“一带一路”共建国家为重点,加强央行间本币结算合作,优化境外人民币使用环境。6月末,在中国人民银行与境外货币当局签署的双边本币互换协议下,境外货币当局动用人民币余额1045亿元,中国人民银行动用外币余额折合4.81亿美元,对促进双边贸易投资发挥了积极作用。
此外,近期外资还在积极增配人民币资产。近日,国家外汇管理局指出,7月跨境资金流动形势向好,货物贸易等主要流入渠道的支撑作用进一步增强。7月银行代客涉外收入环比增长9%,支出增长7%,收支逆差环比收窄41%。其中,我国对外贸易持续较快增长,带动货物贸易项下跨境资金净流入环比增长48%,规模为历史同期最高水平;外资净增持境内债券200亿美元,环比增长1.4倍,境外投资者配置人民币资产的积极性依然较高。
来源:央视财经
发布时间:2024年8月23日 10点55分
俄罗斯首次进入中国前五大
猪肉供应国之列
俄罗斯卫星通讯社根据统计部门的数据计算,俄罗斯7月份在中国猪肉进口中的份额增长到5%以上,贸易额达960万元,首次进入中国前五大猪肉供应国之列。
根据统计,2024年7月,俄罗斯对中国猪肉出口达到6月份的4.3倍,至960万美元。俄罗斯在中国猪肉进口来源国中排名第五。
与此同时,中国减少了从法国和智利的进口,这两个国家在6月份都进入前五名。从法国进口下降12%,至800万美元,从智利进口下降10%,至790万美元。中国从荷兰(减少7%,至1050万美元)和美国(减少3%,至600万美元)的进口也有所下降。
除俄罗斯之外,7月份中国前五大猪肉进口国还有巴西,进口额为4850万美元(份额28.1%),西班牙4800万美元(27.8%),丹麦1160万美元(6.7%),以及荷兰(6.1%)。
2024年前7个月,中国猪肉进口总额达11.4亿美元(2023年全年34.8亿美元)。自今年年初以来,中国从俄罗斯进口猪肉达1250万美元。
2023年9月,中国取消了自2008年以来因非洲猪瘟对俄罗斯实施的进口限制。2024年2月底,中国主管部门认证了向中国出口猪肉的三家俄罗斯企业。中国海关总署的数据显示,2024年4-5月,中国从俄罗斯进口了长期以来的第一批猪肉,价值为67.7万美元。
俄罗斯联邦兽医及植物卫生监督局局长谢尔盖·丹克韦尔特日前在圣彼得堡经济论坛上表示,截至6月2日,俄罗斯企业已向中国供应4260吨猪肉,到今年年底可能至少增加到1.5万吨,但10万吨也是一个现实数字。
来源:俄罗斯卫星通讯社
发布时间:2024年8月23日 13点52分
秘鲁希望与中国加强合作
促进农业发展
秘鲁农业发展和灌溉部(Midagri)部长安赫尔·马内罗·坎波斯(Ángel Manero Campos)20日与中国农业农村部副部长邓小刚在秘鲁首都利马(Lima)举行了双边会谈,双方强调了在农业领域开展合作的重要性与兴趣。
秘鲁网站“agroperu.pe”报道,马内罗在会议上强调了秘鲁对扩大贸易开放的兴趣。他表示:“此次会议取得的进展让我们可以梦想更远大的事情,使大型灌溉项目成为现实,这将推动秘鲁农业的发展。为此,获得中国政府的支持从而加强两国在农业和灌溉领域的合作关系至关重要。”
邓小刚表示:“中国政府认为发展基础设施对地区发展和提高农业生产极为重要。”他指出,项目实施中的交流与沟通环节,应以技术方式进行管理,水利、经济、金融等机构也应该参与进来,“我们在中国北方和南方都有这样的模式,因此,我建议组建一个工作组赴中国访问,近距离了解我们的项目”。
马内罗对中国政府提供的技术交流机会表示了感谢,这使秘鲁技术人员能够前往中国学习和交流经验。他还表示,农业发展和灌溉部承诺为国家的生物多样性作出贡献。
马内罗还透露,“正在制定(秘鲁)新鲜石榴、碧根果等水果和坚果,以及芒果、鳄梨、蓝莓等冷冻食品(输华)的植物检疫议定书。另外,(秘鲁)牛肉和猪肉对华出口审批程序,以及香蕉、火龙果、蓝莓等食品的(输华)植物检疫议定书也正在制定中”。
据悉,秘鲁和中国自1971年建交以来,一直保持着密切和稳固的双边关系,两国共同加入了亚太经济合作组织(APEC)等机构。
来源:南美侨报网
发布时间:2024年8月22日 19点54分


JIEJIA' NEWS
微信号|cccbn888
网站|news.cccbn.com