捷嘉 ·关注 | 广东发布猪价过度下跌预警 印尼新批17家巴西牛肉厂对华出口

★ 目录 ★

01

8月份巴西猪肉出口增长2.8%

02

印尼新批准巴西17家牛肉加工厂出口资质

03

大宗农产品进口信息发布(肉类)

04

外交部:中国外贸仍是全球贸易的重要增量,中国经济仍是世界经济增长的主要支撑

05

生猪:计划于9月16日召开关于生猪产能调控企业座谈会

06

广东省猪粮比价进入过度下跌三级预警区间

01

8月份巴西猪肉出口增长2.8%

巴西《经济价值报》9月8日报道,巴西动物蛋白协会发布的数据显示,2025年8月,巴西猪肉出口量达12.1万吨,出口额为2.9亿美元,较去年同期分别增长2.8%和6.7%。其中,对中国出口量为1万吨,同比下降36.3%。中国已由巴西猪肉的第一大出口市场下滑至第三大出口市场,前两大出口市场分别为菲律宾和智利。今年前8个月,巴西猪肉累计出口量达97万吨,出口额达23.3亿美元,同比分别增长11.5%和23.8%。巴西动物蛋白协会主席桑廷表示,巴西猪肉出口市场的多元化程度持续提升,新兴市场已成为其主要出口目的地。从各州情况来看,圣卡塔琳娜州8月份猪肉出口量最多,达5.7万吨,但同比下降9%;南里奥格兰德州位列第二,出口量为3.1万吨,同比增长20.5%;巴拉那州紧随其后,出口量为1.8万吨,同比增长9.4%。


来源:商务部

发布时间:2025年9月10日 21点07分


02

印尼新批准巴西17家牛肉加工厂出口资质

巴西农牧业部(Mapa)于9月8日发布公告称,印度尼西亚批准了17家新的巴西牛肉加工厂向印尼出口资质。目前,已有38家巴西牛肉加工厂获输印(尼)资质。印尼人口超2.7亿,是世界第四大人口国。近年来不断增加进口以满足其国内市场对肉类产品日益增长的需求。新的资质批准将增加巴西牛肉产品的出口量和出口目的地多样性,进一步巩固巴西作为东南亚牛肉市场主要供应国的地位,并增强巴西可靠的粮食安全合作伙伴形象。巴西已向印尼首都雅加达派遣一名农牧业专员,专门负责与当地进行农畜牧业贸易谈判事务。


来源:商务部

发布时间:2025年9月10日 21点08分


03

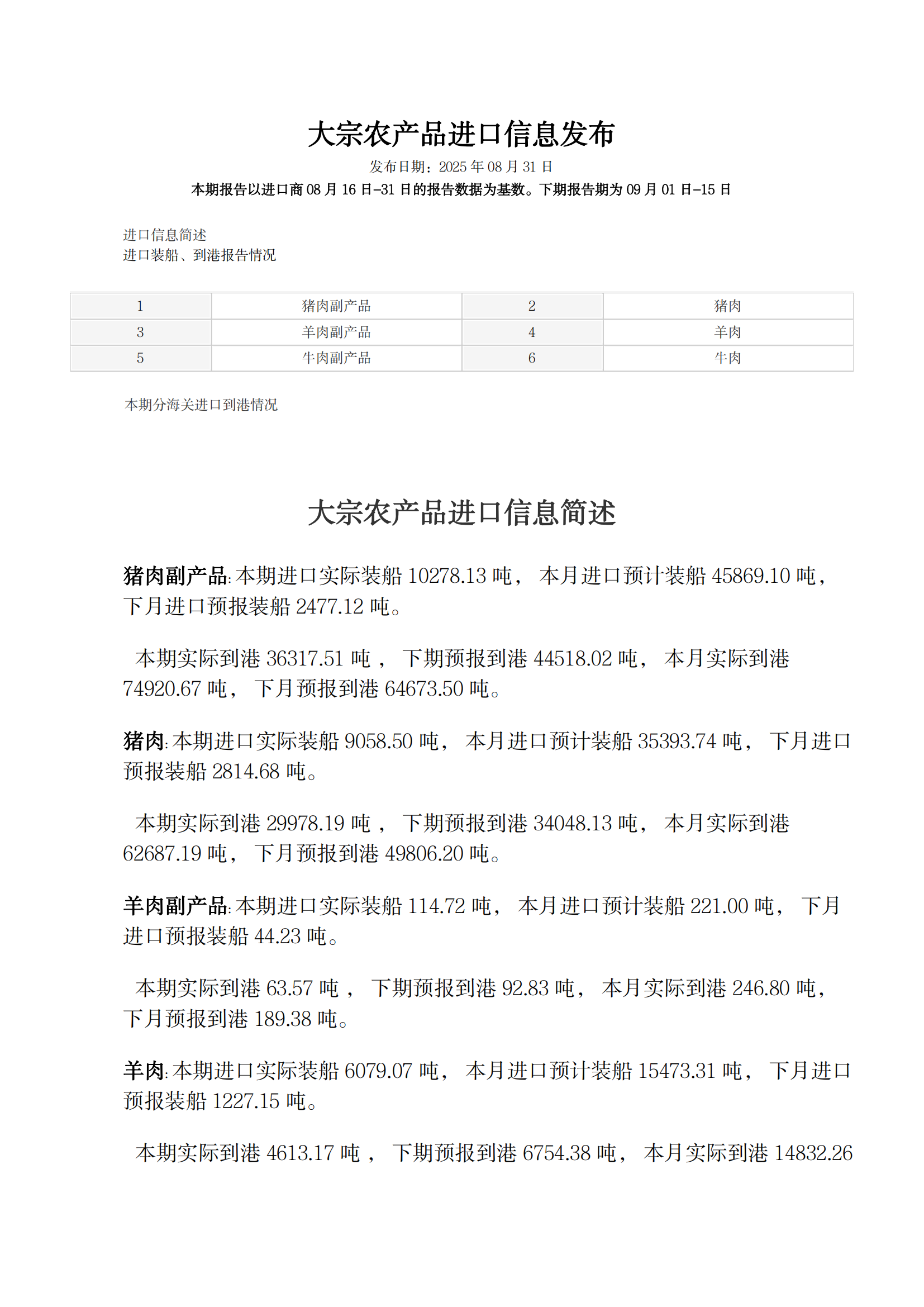
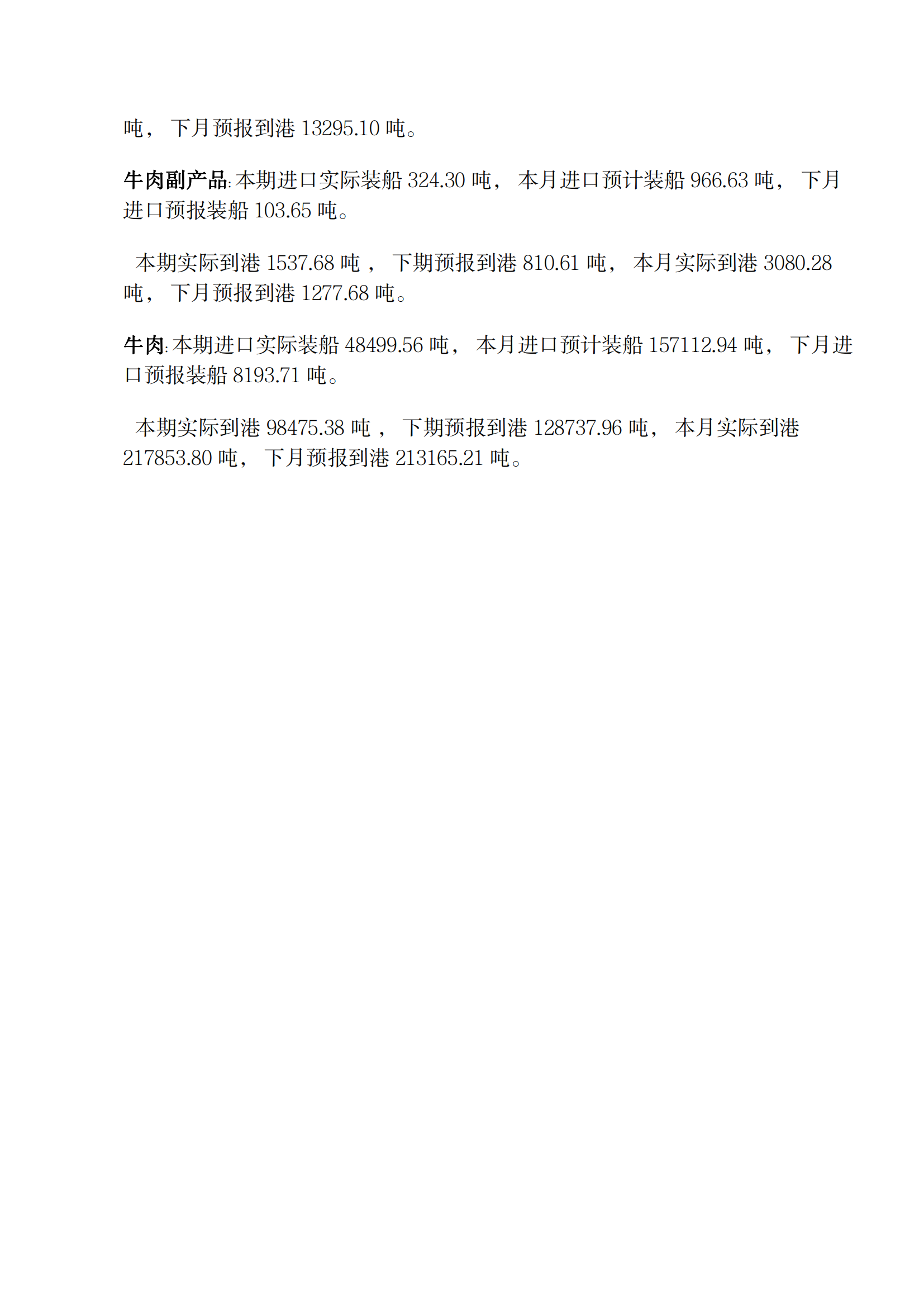
大宗农产品进口信息发布(肉类)

来源:商务部

发布时间:2025年9月11日


04

外交部:中国外贸仍是全球贸易的重要增量,中国经济仍是世界经济增长的主要支撑

外交部发言人林剑主持9月11日例行记者会。会上有记者提问称:外界关注中国8月份出口总值增长放缓,有观点认为这主要是受到对美出口额下降的影响,中美“关税休战”的积极效应似乎正在减退。同时我们也注意到,中国同欧盟、东盟、非洲、拉丁美洲等地区国家的贸易联系依然强劲,一些指标呈现持续攀升的积极态势。发言人对此有何评论?

林剑对此表示,今年世界经济不稳定性、不确定性进一步增多,中国外贸逆势而上,保持了稳健发展。最新数据显示,今年前8个月,中国货物贸易进出口总值同比增长3.5%。一段时间以来,中国对欧盟、东盟、金砖、非洲国家特别是共建“一带一路”国家的进出口均实现增长,相当增幅是由在华外企贡献。中国对外贸易的多元化不但有效缓解了外部经贸环境波动带来的冲击,助力全球产供链稳定和优化,也让国内外消费者和深耕中国的各国企业切实受益。

林剑表示,事实再次证明,中国外贸仍是全球贸易的重要增量,中国经济仍是世界经济复苏的主要支撑。相信随着政策“组合拳”持续显效,中国经济的活力和潜力还将进一步释放,持续为世界经济的发展注入宝贵的确定性。


来源:环球时报-环球网

发布时间:2025年9月11日 15点35分



05

生猪:计划于9月16日召开关于生猪产能调控企业座谈会

根据农业农村部通知,计划于9月16日召开关于生猪产能调控企业座谈会,邀请25家产业参与,推动生猪产能调控措施落地。基于生猪产能周期推演,调减母猪政策将利于1 0个月后产能方向出现拐点,7月合约或反映相关预期。然而,近端现货价格持续创新低,且出栏体重拐头向上,肥标价差逆季节性走缩,印证当前仍未出现有效去库。9-10月市场处于产能增产周期及库存去库周期共振阶段,社会养殖群体亏损扩大,主动再累库意愿较低,近月再度升水最低交割地价格,短期弱势难改。弱现实强预期格局仍在,维持大反套思路。


来源:国泰君安期货

发布时间:2025年9月11日 09点39分


06

广东省猪粮比价进入过度下跌三级预警区间

财联社9月10日电,据广东省发展和改革委员会消息,根据广东省价格监测中心监测,9月9日全省平均猪粮比价为5.93∶1,进入广东省发展改革委等五部门联合印发《广东省完善政府猪肉储备调节机制 做好猪肉市场保供稳价工作预案》设定的过度下跌三级预警区间。建议养殖场(户)科学安排生产经营决策,保持生猪产能总体稳定和正常出栏、补栏节奏。


来源:财联社

发布时间:2025年9月10日 17点26分



JIEJIA' NEWS

微信号|cccbn888

网站|news.cccbn.com


本文内容来源于已标注的公开渠道,仅作信息分享不构成任何投资建议,用户应自行判断并承担风险,若涉及版权问题请及时联系我司处理。

相关文章