热搜词
  • 阿根廷
  • 巴基斯坦
  • 巴西
  • 菜篮子
  • 出口
  • 动物疫情
  • 对华出口
  • 俄罗斯
 
  • 新闻聚焦
  • 冷库信息
    • 天津市冷库
    • 北京市冷库
    • 河北省冷库
    • 上海市冷库
    • 深圳市冷库
  • 友情链接
    • 关于我们
    • 加入我们
    • 联系我们
    • 友情链接
  • 微信扫一扫
    微信
  • 搜索
  • 登录
  • 评论

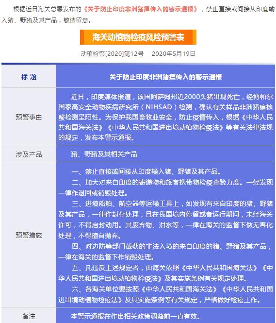
禁止从动物疫病流行国家地区输入的动物及其产品一览(2020年5月19日)

# 新闻聚焦 2020-05-27 17:11 来源: 海关总署动植物检疫司

⬆(疫区国家地区名单部分截图)

疫区国家地区名单表中涉及到的动物及其产品禁止进口,相关单位需密切留意,以免货物退运或销毁带来经济损失。

以上内容由【捷嘉冷链商务网-公众号】整理发布。

查看完整的“禁止从动物疫病流行国家地区输入的动物及其产品一览表”请点击[查看原文]

相关文章

捷嘉 ·关注 | 【准入更新】暂停美国1家牛肉企业产品输华
捷嘉 ·关注 | 【准入更新】暂停美国1家牛肉企业产品输华
捷嘉 ·关注 | 海关总署公告2026年第35号(关于公布《中华人民共和国海关注册登记和备案企业信用管理办法》所涉及法律文书格式文本的公告)
捷嘉 ·关注 | 海关总署公告2026年第35号(关于公布《中华人民共和国海关注册登记和备案企业信用管理办法》所涉及法律文书格式文本的公告)
捷嘉 ·关注 | 海关总署公告2026年第34号(关于公布《海关高级认证企业标准》《海关认证企业标准》的公告)
捷嘉 ·关注 | 海关总署公告2026年第34号(关于公布《海关高级认证企业标准》《海关认证企业标准》的公告)
捷嘉 ·关注 | 海关总署公告2026年第32号(关于执行《中华人民共和国海关注册登记和备案企业信用管理办法》有关事项的公告)
捷嘉 ·关注 | 海关总署公告2026年第32号(关于执行《中华人民共和国海关注册登记和备案企业信用管理办法》有关事项的公告)
捷嘉 ·关注 | 海关总署公告2026年第31号(关于实施高级认证企业简易复核的公告)
捷嘉 ·关注 | 海关总署公告2026年第31号(关于实施高级认证企业简易复核的公告)
捷嘉 ·关注 | 宰量提升或无力改变生猪供需失衡格局,4月面临减重风险
捷嘉 ·关注 | 宰量提升或无力改变生猪供需失衡格局,4月面临减重风险

随机推荐文章

  • 捷嘉 ·关注 | 巴西2月鸡肉出口创新高,中国重回最大买家
    捷嘉 ·关注 | 巴西2月鸡肉出口创新高,中国重回最大买家
  • 捷嘉 ·关注 | 美大豆农民疾呼:取消对华关税,我们快扛不住了!
    捷嘉 ·关注 | 美大豆农民疾呼:取消对华关税,我们快扛不住了!
  • 捷嘉 ·关注 | 第9周农产品价格:猪肉17.72元/公斤连跌四周
    捷嘉 ·关注 | 第9周农产品价格:猪肉17.72元/公斤连跌四周
  • 捷嘉关注 | 近期猪肉价格跌跌跌,走势如何;终结三连阳,生猪横盘波动
    捷嘉关注 | 近期猪肉价格跌跌跌,走势如何;终结三连阳,生猪横盘波动
  • 捷嘉 ·关注 | 中方暂停进口日本水产品,印度商家跃跃欲试:进军中国市场
    捷嘉 ·关注 | 中方暂停进口日本水产品,印度商家跃跃欲试:进军中国市场
  • <strong>二十国集团举行第二次贸易部长应对新冠肺炎特别视频会议</strong>
    二十国集团举行第二次贸易部长应对新冠肺炎特别视频会议
  • 捷嘉 ·关注 | ①中日双方就福岛第一核电站核污染水排海问题达成共识②2024年8月全国未准入境猪、牛、羊、禽、水产品信息
    捷嘉 ·关注 | ①中日双方就福岛第一核电站核污染水排海问题达成共识②2024年8月全国未准入境猪、牛、羊、禽、水产品信息

热门标签

  • 猪肉
  • 农产品
  • 美元
  • 人民币
  • 菜篮子
  • 汇率
  • 价格
  • 农业农村部
  • 汇率中间价
  • 批发价格指数
  • 中国外汇交易中心
  • 海关总署
  • 水产品
  • 进口申报
  • 俄罗斯
Copyright © 2005-2023 津ICP备14002239号